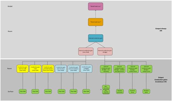
Thermal bridging gains are aggregated into a hierarchy of Vistapro external conduction gain variables as shown.
Fig: Hierarchy of Vistapro external conduction gain variables
If Conduction gains breakdown is turned ON in Apache output options the detailed variables will also be accessible in Vistapro.
At the openings level of decomposition the mode can be changed to Thermal bridges to enable selection of random thermal bridges (they can also be selected in the object tree).
Fig: Openings level decomposition - modes
The Conduction gain variables explained:
Room variables:
External conduction gain - The sum of external conduction gain (clear field) and external conduction gain (bridge). This is the existing total variable – it now aggregates the existing clear field and the new non-repeating & random transmittances.
External conduction gain (clear field) - The sum of all external conduction gains (clear field). This is a new sub-total variable – it aggregates the existing clear transmittances.
External conduction gain (bridge) – The sum of all external conduction gains (bridge). This is a sub-total summary variable – it aggregates the existing non-repeating & random transmittances.
Room variables (detailed) – these are new detail variables:
External conduction gain <type > (clear field) - The sum of all clear field gains per <type>.
External conduction gain (bridge) non-repeating – The sum of all non-repeating and non-repeating coefficient gains.
External conduction gain (bridge) - random area (perimeter) – The sum of all random (perimeter) gains.
External conduction gain (bridge) - random linear - The sum of all random (linear) gains.
External conduction gain (bridge) - random point – The sum of all random (point) gains.
Surface variables (detailed) – these are new detail variables:
External conduction gain (clear-field) - The clear field gain for the surface.
External conduction gain (bridge) – The non-repeating and non-repeating coefficient gain for the surface.
External conduction gain (bridge) - random area (perimeter) - The random (perimeter) gain for the surface (zero if an opening).
External conduction gain (bridge) - random linear - The random (linear) gain for the surface (zero if opening).
External conduction gain (bridge) - random point - The random (point) gain for the surface (zero if opening).
For Vistapro surface variables selection of a surface with openings will display multiple outputs – one for the opaque surface and one for each opening.
For Vistapro surface variables selection of an opening will display a single output however, random bridge gain variables will be zero as random thermal bridges are not applicable for openings.
For Vistapro surface variables selection of a random thermal bridge and an appropriate variable will display a single output.
See the Vistapro user guide for more information on the use of Vistapro.