×
Menu
Index

Multiplexing HVAC System Networks

 
Multiplexing allows users to more efficiently create, populate, modify, and edit large ApacheHVAC networks, considerably reducing the project workload. Multiplexing gives users the ability to condense any ApacheHVAC network to a more manageable format.
 
 
Multiplex Toolbar
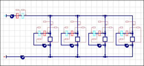
The multiplex feature can be used on a total system level, just at the zone level, or for nearly any other subset of a system (see rules for multiplexes, below). The example below is a 4-zone network with fan-coil units for each zone and a common outside air system.  Figure 3-1 shows the network setup without the multiplex feature; Figure 3-2 shows the equivalent multiplexed network.
 
 Figure 3 - 1 : Non-multiplexed ApacheHVAC network
 
Figure 3 - 2 : Equivalent ApacheHVAC network with Multiplex. The image on the right is depicting the additional layers that are effectively hidden “under” the currently selected Display Layer.