Toolbar button: ; Menu Item:
This function is found in the file drop down menu. It allows for the import of geometry in the gbXML file format into ModelIT. The following window is displayed.
Before clicking Import there are a few surfaces and check options to select from.
You can then select import to bring up the following window. Browse for the desired gbXML file and click Open.
The gbXML file will be imported for preview as in the following window. Templates can then be applied for:
· Space attributes
· Constructions
· Macroflo opening types
· Thermal conditions
· Electric lighting
· Radiance surface properties
Click OK to confirm the geometry import.
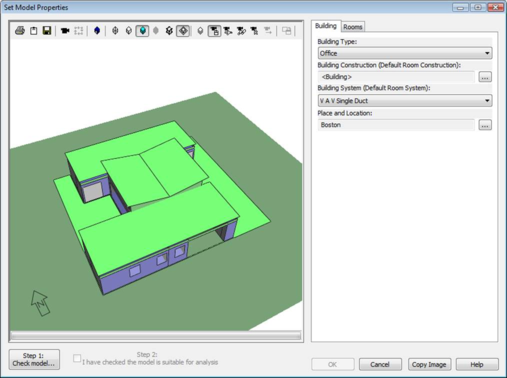
If the source of the gbXML file is Autodesk Revit, then a Heating and Cooling Loads dialog will open:
This window allows the imported model to be viewed with the modelviewer controls. Template data can be set to spaces or the building as desired.
Building Tab – Data that can be applied to the entire model.
· Building Type can be used to apply thermal template data including Heating and Cooling Set Points, Internal Gains and Air Exchanges.
· Building Constructions apply constructions from the Constructions Database to surfaces and openings in the building.
· Building Service can be used to select a Service for the building.
· Place and Location allows the building geographical position to be set.
Spaces Tab – Data can be set for individual spaces.
· Level can be used to display the spaces that have their z-base on each floor individually.

Select button
This causes the model viewer control to show all spaces in normal colours except the selected space(s), which will be shown in red “highlight” colours.
Isolate Button
This causes the model viewer control to hide all spaces except the selected space(s).
Space Type, Space Construction and Space Service can be used to apply data to the selected space(s).